Git工作流
Git flow

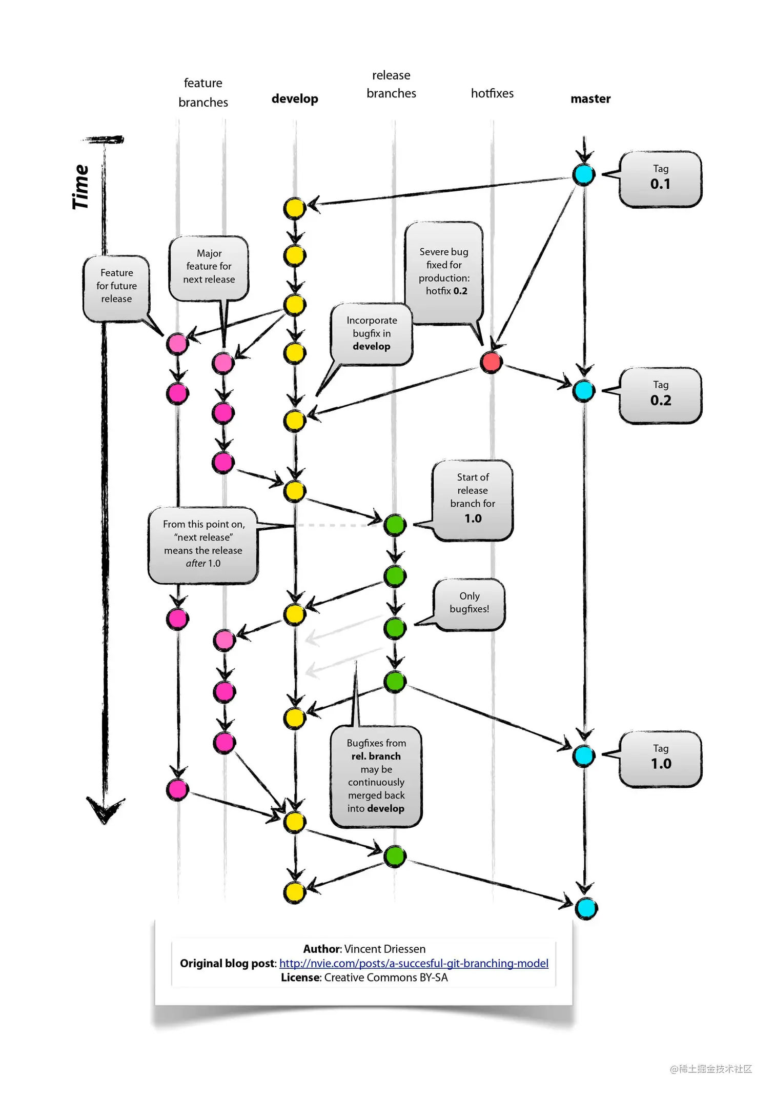
Git 官方推荐的工作流
- master:常驻分支,用于部署生产环境。通常在发版时,会打 Tag
- develop:常驻分支,主开发分支。当需要发版时,合并至 master 分支
- feature/*:新功能开发分支。基于 develop 分支创建,当功能完成时,合并到 develop 分支
- hotfix/*:BUG 修复分支。基于 master(release)分支创建,当修复完成时,合并到 master 分支和 develop 分支
优点
- 分支各司其职,可以覆盖大部分场景
缺点
- 步骤繁琐
- CI/CD 不友好
Github flow

针对于 Github 的开源场景(PR + CR),创建出该工作流
- master:常驻分支,用于部署生产环境。当 master 分支有 PR 时,会触发 CI/CD 流程
- 其他分支(无定式命名):开发分支。当想贡献代码时,基于 master 分支创建开发分支,开发完成后,提 PR,经过 CR 后合并至 master
优点
- 分支少,易于管理
- CI/CD 集成友好
缺点
- 较为适合开源代码,不适合企业使用。企业一般存在多个环境(开发,测试,预生产,生产等等),一个 master 显然无法管理;提 PR 不代表需要立即发版,企业一般都遵循周期发布
- 多条产品线的时候无法适用
Gitlab flow

综合了 Github flow 和 Git flow 的优点,并考虑多环境,CI/CD 等等因素优化后到的实践,gitlab flow 最大的原则是 Upsteam first,只有上游的代码没问题,才可以同步到下游
- master:唯一上游分支,其他分支的代码均来自于 master
- 开发分支(无定式命名):包含功能开发和 BUG 修复。基于 master 分支创建,开发完成后,提 PR,经过 CR 后合并至 master
- staging:测试分支。
- pre-production:预生产分支。
- production 发布分支。
优点
- 多环境管理和 CI/CD 的能力
缺点
- 多条产品线的时候无法适用
Trunk-based flow

只在 master 分支开发,需要发布时,从 master 创建只读分支(或者 Tag)进行发布。当人员过多时,也可以从 master 创建开发分支,并在开发完成后合并到 master
优点
- 容易维护
缺点
- 无法满足多版本共存
Aone Flow

在 truck base flow 和 gitlab flow 进行了优化
- master:主干分支。
- feature/*:开发分支。基于 master 创建
- 发布分支:pick 开发分支(特性分支)组合为发布分支,当正式上线后,将发布分支合并回 master
优点
- 较为灵活,可满足多版本共存,开发,测试,发布交叉进行
缺点
- 需要完善的
常用实践
- master:常驻分支,主干分支。
- develop:主开发分支。
- test:测试分支
- release/*:发布分支。
- feature/*:功能开发分支。基于 master 创建,开发完成,合并到 develop 分支,用于部署开发环境,一般来说功能开发的 CR 是在开发过程中完成的,如果在提 PR 的时候进行 CR,会导致代码过多,根本看不过来
- hotfix/*:BUG 修复分支。基于 master 创建,修复完成后合并 develop 部署开发环境,提 PR 合并到 test 分支,部署测试环境,测试通过后,提 PR 到 master,等待发版
提测
-
功能提测
将 feature/* 提 PR 合并到 test 分支,通过 CI/CD 部署测试环境
-
测试过程中 BUG 修复
在 feature/* 分支修改 BUG,并合并到 test 分支,通过 CI/CD 部署测试环境
发布
-
班车发布
从 master 拉出 release/* 进行发车,将需要发布的功能(测试完成了的)提 PR 合并到该分支,并发布预生产环境,回归测试后发布到正式环境
-
发布过程中 BUG 修复
从 release/* 拉出修复分支,修复完成后合并到 release/*,发布预生产环境
-
紧急发布
当出现紧急 BUG 时,修复完成后合并到 master,从 master 拉出 release/* 超车发布到预生产环境,回归测试后发布到正式环境
-
发布完成
将 release/* 合并到 master 分支,并打 tag 记录,删除 release/* 分支。
发布完成后,一般需要将 master 分支合并到 develop 和 test,保证代码同步。当时选择的是不合并,而是在一定时间内进行代码同步,比如 1 个月 同步一次,既通知全员将会同步一次代码,将 develop 和 test 删除,同步一次 master 代码